Developer Guide
- Acknowledgements
- Setting up, getting started
- Design
- Implementation
- Documentation, logging, testing, configuration, dev-ops
- Appendix: Requirements
- Appendix: Instructions for manual testing
Acknowledgements
- {list here sources of all reused/adapted ideas, code, documentation, and third-party libraries – include links to the original source as well}
Setting up, getting started
Refer to the guide Setting up and getting started.
Design

.puml
files used to create diagrams are in this document docs/diagrams
folder. Refer to the PlantUML Tutorial at se-edu/guides to learn how to create and edit diagrams.
Architecture
The Architecture Diagram given above explains the high-level design of the App.
Given below is a quick overview of main components and how they interact with each other.
Main components of the architecture
Main
(consisting of classes Main
and MainApp
) is in charge of the app launch and shut down.
- At app launch, it initializes the other components in the correct sequence, and connects them up with each other.
- At shut down, it shuts down the other components and invokes cleanup methods where necessary.
The bulk of the app’s work is done by the following four components:
-
UI
: The UI of the App. -
Logic
: The command executor. -
Model
: Holds the data of the App in memory. -
Storage
: Reads data from, and writes data to, the hard disk.
Commons
represents a collection of classes used by multiple other components.
How the architecture components interact with each other
The Sequence Diagram below shows how the components interact with each other for the scenario where the user issues the command delete 1
.
Each of the four main components (also shown in the diagram above),
- defines its API in an
interface
with the same name as the Component. - implements its functionality using a concrete
{Component Name}Manager
class (which follows the corresponding APIinterface
mentioned in the previous point.
For example, the Logic
component defines its API in the Logic.java
interface and implements its functionality using the LogicManager.java
class which follows the Logic
interface. Other components interact with a given component through its interface rather than the concrete class (reason: to prevent outside component’s being coupled to the implementation of a component), as illustrated in the (partial) class diagram below.
The sections below give more details of each component.
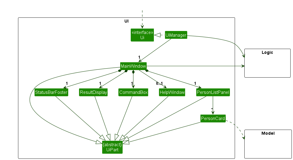
UI component
The API of this component is specified in Ui.java
The UI consists of a MainWindow
that is made up of parts e.g.CommandBox
, ResultDisplay
, PersonListPanel
, StatusBarFooter
etc. All these, including the MainWindow
, inherit from the abstract UiPart
class which captures the commonalities between classes that represent parts of the visible GUI.
The UI
component uses the JavaFx UI framework. The layout of these UI parts are defined in matching .fxml
files that are in the src/main/resources/view
folder. For example, the layout of the MainWindow
is specified in MainWindow.fxml
The UI
component,
- executes user commands using the
Logic
component. - listens for changes to
Model
data so that the UI can be updated with the modified data. - keeps a reference to the
Logic
component, because theUI
relies on theLogic
to execute commands. - depends on some classes in the
Model
component, as it displaysPerson
object residing in theModel
.
Logic component
API : Logic.java
Here’s a (partial) class diagram of the Logic
component:
The sequence diagram below illustrates the interactions within the Logic
component, taking execute("delete 1")
API call as an example.

DeleteCommandParser
should end at the destroy marker (X) but due to a limitation of PlantUML, the lifeline continues till the end of diagram.
How the Logic
component works:
- When
Logic
is called upon to execute a command, it is passed to anAddressBookParser
object which in turn creates a parser that matches the command (e.g.,DeleteCommandParser
) and uses it to parse the command. - This results in a
Command
object (more precisely, an object of one of its subclasses e.g.,DeleteCommand
) which is executed by theLogicManager
. - The command can communicate with the
Model
when it is executed (e.g. to delete a person).
Note that although this is shown as a single step in the diagram above (for simplicity), in the code it can take several interactions (between the command object and theModel
) to achieve. - The result of the command execution is encapsulated as a
CommandResult
object which is returned back fromLogic
.
Here are the other classes in Logic
(omitted from the class diagram above) that are used for parsing a user command:
How the parsing works:
- When called upon to parse a user command, the
AddressBookParser
class creates anXYZCommandParser
(XYZ
is a placeholder for the specific command name e.g.,AddCommandParser
) which uses the other classes shown above to parse the user command and create aXYZCommand
object (e.g.,AddCommand
) which theAddressBookParser
returns back as aCommand
object. - All
XYZCommandParser
classes (e.g.,AddCommandParser
,DeleteCommandParser
, …) inherit from theParser
interface so that they can be treated similarly where possible e.g, during testing.
Model component
API : Model.java
The Model
component,
- stores the address book data i.e., all
Person
objects (which are contained in aUniquePersonList
object). - stores the currently ‘selected’
Person
objects (e.g., results of a search query) as a separate filtered list which is exposed to outsiders as an unmodifiableObservableList<Person>
that can be ‘observed’ e.g. the UI can be bound to this list so that the UI automatically updates when the data in the list change. - stores a
UserPref
object that represents the user’s preferences. This is exposed to the outside as aReadOnlyUserPref
objects. - does not depend on any of the other three components (as the
Model
represents data entities of the domain, they should make sense on their own without depending on other components)

Tag
list in the AddressBook
, which Person
references. This allows AddressBook
to only require one Tag
object per unique tag, instead of each Person
needing their own Tag
objects.
Storage component
API : Storage.java
The Storage
component,
- can save both address book data and user preference data in JSON format, and read them back into corresponding objects.
- inherits from both
AddressBookStorage
andUserPrefStorage
, which means it can be treated as either one (if only the functionality of only one is needed). - depends on some classes in the
Model
component (because theStorage
component’s job is to save/retrieve objects that belong to theModel
)
Common classes
Classes used by multiple components are in the seedu.address.commons
package.
Implementation
This section describes some noteworthy details on how certain features are implemented.
[Proposed] Undo/redo feature
Proposed Implementation
The proposed undo/redo mechanism is facilitated by VersionedAddressBook
. It extends AddressBook
with an undo/redo history, stored internally as an addressBookStateList
and currentStatePointer
. Additionally, it implements the following operations:
-
VersionedAddressBook#commit()
— Saves the current address book state in its history. -
VersionedAddressBook#undo()
— Restores the previous address book state from its history. -
VersionedAddressBook#redo()
— Restores a previously undone address book state from its history.
These operations are exposed in the Model
interface as Model#commitAddressBook()
, Model#undoAddressBook()
and Model#redoAddressBook()
respectively.
Given below is an example usage scenario and how the undo/redo mechanism behaves at each step.
Step 1. The user launches the application for the first time. The VersionedAddressBook
will be initialized with the initial address book state, and the currentStatePointer
pointing to that single address book state.
Step 2. The user executes delete 5
command to delete the 5th person in the address book. The delete
command calls Model#commitAddressBook()
, causing the modified state of the address book after the delete 5
command executes to be saved in the addressBookStateList
, and the currentStatePointer
is shifted to the newly inserted address book state.
Step 3. The user executes add n/David …
to add a new person. The add
command also calls Model#commitAddressBook()
, causing another modified address book state to be saved into the addressBookStateList
.

Model#commitAddressBook()
, so the address book state will not be saved into the addressBookStateList
.
Step 4. The user now decides that adding the person was a mistake, and decides to undo that action by executing the undo
command. The undo
command will call Model#undoAddressBook()
, which will shift the currentStatePointer
once to the left, pointing it to the previous address book state, and restores the address book to that state.

currentStatePointer
is at index 0, pointing to the initial AddressBook state, then there are no previous AddressBook states to restore. The undo
command uses Model#canUndoAddressBook()
to check if this is the case. If so, it will return an error to the user rather
than attempting to perform the undo.
The following sequence diagram shows how an undo operation goes through the Logic
component:

UndoCommand
should end at the destroy marker (X) but due to a limitation of PlantUML, the lifeline reaches the end of diagram.
Similarly, how an undo operation goes through the Model
component is shown below:
The redo
command does the opposite — it calls Model#redoAddressBook()
, which shifts the currentStatePointer
once to the right, pointing to the previously undone state, and restores the address book to that state.

currentStatePointer
is at index addressBookStateList.size() - 1
, pointing to the latest address book state, then there are no undone AddressBook states to restore. The redo
command uses Model#canRedoAddressBook()
to check if this is the case. If so, it will return an error to the user rather than attempting to perform the redo.
Step 5. The user then decides to execute the command list
. Commands that do not modify the address book, such as list
, will usually not call Model#commitAddressBook()
, Model#undoAddressBook()
or Model#redoAddressBook()
. Thus, the addressBookStateList
remains unchanged.
Step 6. The user executes clear
, which calls Model#commitAddressBook()
. Since the currentStatePointer
is not pointing at the end of the addressBookStateList
, all address book states after the currentStatePointer
will be purged. Reason: It no longer makes sense to redo the add n/David …
command. This is the behavior that most modern desktop applications follow.
The following activity diagram summarizes what happens when a user executes a new command:
Design considerations:
Aspect: How undo & redo executes:
-
Alternative 1 (current choice): Saves the entire address book.
- Pros: Easy to implement.
- Cons: May have performance issues in terms of memory usage.
-
Alternative 2: Individual command knows how to undo/redo by
itself.
- Pros: Will use less memory (e.g. for
delete
, just save the person being deleted). - Cons: We must ensure that the implementation of each individual command are correct.
- Pros: Will use less memory (e.g. for
{more aspects and alternatives to be added}
[Proposed] Data archiving
{Explain here how the data archiving feature will be implemented}
Documentation, logging, testing, configuration, dev-ops
Appendix: Requirements
Product scope
Target user profile:
- manages multiple clubs
- has a need to manage a significant number of contacts
- prefer desktop apps over other types
- can type fast
- prefers typing to mouse interactions
- is reasonably comfortable using CLI apps
Value proposition: manage multiple clubs & clubs’ contacts faster than a typical mouse/GUI driven app
User stories
Priorities: High (must have) - ***
, Medium (nice to have / good to have) - **
, Low (optional / unlikely to have) - *
User Stories
# | As a … | I can … | So that I can … | Notes |
---|---|---|---|---|
1 | potential user exploring the app | see the app populated with sample data | easily see how the app will look like when it is in use | *** |
2 | user | add contacts | add contact details of fellow members | *** |
3 | user | search for contacts | quickly locate them from their information | *** |
4 | user | edit contacts | update contact details of members when the members change their phone number | *** |
5 | user | delete contacts | remove contact details of members who have left the club | *** |
6 | user | add multiple phone numbers | add all the contact’s different phone numbers e.g. mobile, home, office | ** |
7 | management | download the address book data from a file | forward the address book file to members in the management committee | * |
8 | member | import address book data from a file | easily get the data that someone sent me into my app | * |
9 | user | add notes to a contact | record extra details about the person | ** |
10 | user | view a contact’s full profile in a screen | easily see all the info about a person | ** |
11 | management | create a club with management | group members together | *** |
12 | management | assign a contact to multiple clubs | know which clubs they belong to | *** |
13 | member | view all members of a club | get the full list of members of a club | *** |
14 | management | edit a club | update club details | *** |
15 | management | delete a club | remove clubs that no longer exist | *** |
16 | management | record when someone joined a club | track how long they have been in the club | ** |
17 | member | search for a club by name | look up a club quickly | *** |
18 | management | add more club info such as descriptions, timings, venues | keep track of what each club does and when and where the club takes place | ** |
19 | management | tag a contact as a club committee member | know that this contact is a committee member of a certain club | ** |
20 | member | view all committee members of a club | quickly find their information when I need to contact them about their clubs | ** |
21 | user | sort contacts by name | view my contacts in an order that is intuitive | ** |
22 | user | sort club members by join date | see new and old members more easily | ** |
23 | user | delete multiple contacts at once | delete faster | ** |
24 | user | create a profile photo for contacts | easily identify people, even if they share names | ** |
25 | user | bookmark or save important contacts | easily access them | ** |
26 | user | quickly copy a contact to my clipboard | more quickly access contacts | ** |
27 | management | create events and tag contacts | attach contact details to real world club events | ** |
28 | user | tag multiple contacts at once | speed up tagging | ** |
29 | user | search by multiple fields at once | more precisely find contacts | ** |
30 | user | undo my last action | easily go back on my mistakes | ** |
More to be added…
Use cases
(For all use cases below, the System is the ClubHub
and the Actor is the user
, unless specified otherwise)
Use case: Delete a contact
Scope: The user wants to remove a contact from the contact book. The del_contact
command allows deletion by the contact’s name.
MSS
- The user requests to list contacts using the
list_contacts
command to find the name of the contact to be deleted. - The contact book app displays a list of all contacts.
- The user issues the
del_contact NAME
command with the name of an existing contact. -
The contact book app deletes the contact from the system and all associated clubs, displaying a confirmation message: “Contact deleted:
; Phone: ; Email: ". Use case ends.
Extensions
- 2a. The contact list is empty.
- 2a1. The contact book app shows the message: “You do not have any contacts saved.” Use case ends.
- 3a. The contact name provided does not exist in the contact book.
- 3a1. The contact book app shows an error message: “Contact not found”. Use case resumes at step 1.
- 3b. The user provides an invalid command format.
- 3b1. The contact book app shows an error message: “Invalid command format. Usage:
del_contact NAME
”. Use case resumes at step 1.
- 3b1. The contact book app shows an error message: “Invalid command format. Usage:
Use case: Add a new contact
Scope: The user wants to add a new contact to a club in the contact book.
MSS
- The user issues the command
add_contact n/NAME p/PHONE_NUMBER e/EMAIL c/CLUB
. - The contact book app validates the fields and confirms the specified club exists.
-
The app creates the new contact, associates it with the specified club, and displays a success message: “Contact added:
; Phone: ; Email: to ". Use case ends.
Extensions
- 2a. A contact with the same name, phone number, or email already exists.
- 2a1. The contact book app shows a relevant error message, such as “Contact name
already exists." Use case ends.
- 2a1. The contact book app shows a relevant error message, such as “Contact name
- 2b. One of the provided fields is invalid (e.g., name is too long, phone number has non-digit characters, or email format is incorrect).
- 2b1. The contact book app shows the corresponding error message for the invalid parameter (e.g., “Name too long (70 characters)”). Use case ends.
- 2c. The specified club name does not exist.
- 2c1. The contact book app creates the new club and then adds the contact to it, showing the success message from MSS step 3. Use case ends.
- 2d. The user provides an invalid command format.
- 2d1. The contact book app shows an error message: “Invalid command format. Usage:
add_contact n/NAME p/PHONE_NUMBER e/EMAIL
”. Use case ends.
- 2d1. The contact book app shows an error message: “Invalid command format. Usage:
Use case: Add a new club
Scope: The user wants to create a new club in the contact book.
MSS
- The user issues the
add_club CLUB_NAME
command with a valid and unique club name. -
The contact book app creates the new club and displays a success message: “Club added:
". Use case ends.
Extensions
- 2a. The specified club name already exists.
- 2a1. The contact book app shows an error message: “Club
already exists." Use case ends.
- 2a1. The contact book app shows an error message: “Club
- 2b. The provided club name is invalid (e.g., it is blank or exceeds 70 characters).
- 2b1. The contact book app shows the relevant error message (e.g., “Name cannot be blank”). Use case ends.
- 2c. The command format is invalid.
- 2c1. The contact book app shows an error message: “Invalid command format. Usage:
add_club CLUB_NAME
”. Use case ends.
- 2c1. The contact book app shows an error message: “Invalid command format. Usage:
Use case: Delete a club
Scope: The user wants to delete an existing club from the contact book.
MSS
- The user requests to list all clubs using the
list_clubs
command. - The contact book app displays a list of all existing clubs.
- The user issues the
del_club CLUB_NAME
command with the name of a club from the list. -
The contact book app deletes the specified club and shows a success message: “Club deleted:
". Use case ends.
Extensions
- 2a. The list of clubs is empty.
- 2a1. The contact book app shows an error message: “You do not have any clubs saved.” Use case ends.
- 3a. The specified club name does not exist.
- 3a1. The contact book app shows an error message: “Club not found”. Use case resumes at step 1.
- 3b. The command format is invalid.
- 3b1. The contact book app shows an error message: “Invalid command format. Usage:
del_club CLUB_NAME
”. Use case resumes at step 1.
- 3b1. The contact book app shows an error message: “Invalid command format. Usage:
Non-Functional Requirements
- Should work on any mainstream OS as long as it has Java
17
or above installed. - Should be able to hold up to 1000 persons and 100 clubs without a noticeable sluggishness in performance for typical usage.
- A user with above average typing speed for regular English text (i.e. not code, not system admin commands) should be able to accomplish most of the tasks faster using commands than using the mouse.
- The software should work without requiring an installer.
- The GUI should work well (i.e., should not cause any resolution-related inconveniences to the user) for standard screen resolutions 1920x1080 and higher and for screen scales 100% and 125%. In addition, the GUI should be usable (i.e., all functions can be used even if the user experience is not optimal) for resolutions 1280x720 and higher and for screen scales 150%.
- Text and other UI elements should not overflow if too long and should still be displayed properly in full, perhaps in a scroll view.
- Every command failures should display an appropriate error message.
- Error messages should be clear, specific, and give suggestions on how to fix the error.
- Loading and saving to file should be fast, user should not see a noticeable freeze.
- Loading and saving to file should never crash, even if file is corrupted/invalid.
- Application should never corrupt save file.
- Data should be saved up to the latest action even if the app is not exited conventionally.
- Save file should not be encrypted and should be in a human editable text file.
- Command syntax should be consistent and predictable, especially between commands for contacts and commands for clubs.
- The application should be optimized to run smoothly on standard hardware.
- The application size should be less than 100MB to facilitate easy distribution and storage.
- The application does not need to support multi-user operations.
Glossary
- CLI: Command Line Interface, a text-only interface for using the program
- (G)UI: (Graphical) User Interface, a visual interface for using the program, with elements like menus and buttons
- Club: Association of people, minimally requires a name, description and owner
- Command: Text instruction for using the program via CLI
- Mainstream OS: Windows, Linux, Unix, MacOS that is up to date (version within the past year)
- Standard hardware: Any modern, store-bought laptop or personal computer (not including mobile devices)
- Private contact detail: A contact detail that is not meant to be shared with others
Appendix: Instructions for manual testing
Given below are instructions to test the app manually.

Launch and shutdown
-
Initial launch
-
Download the jar file and copy into an empty folder
-
Double-click the jar file Expected: Shows the GUI with a set of sample contacts. The window size may not be optimum.
-
-
Saving window preferences
-
Resize the window to an optimum size. Move the window to a different location. Close the window.
-
Re-launch the app by double-clicking the jar file.
Expected: The most recent window size and location is retained.
-
-
{ more test cases … }
Deleting a person
-
Deleting a person while all persons are being shown
-
Prerequisites: List all persons using the
list
command. Multiple persons in the list. -
Test case:
delete 1
Expected: First contact is deleted from the list. Details of the deleted contact shown in the status message. Timestamp in the status bar is updated. -
Test case:
delete 0
Expected: No person is deleted. Error details shown in the status message. Status bar remains the same. -
Other incorrect delete commands to try:
delete
,delete x
,...
(where x is larger than the list size)
Expected: Similar to previous.
-
-
{ more test cases … }
Saving data
-
Dealing with missing/corrupted data files
- {explain how to simulate a missing/corrupted file, and the expected behavior}
-
{ more test cases … }